Seminar
セミナー2026/03/05
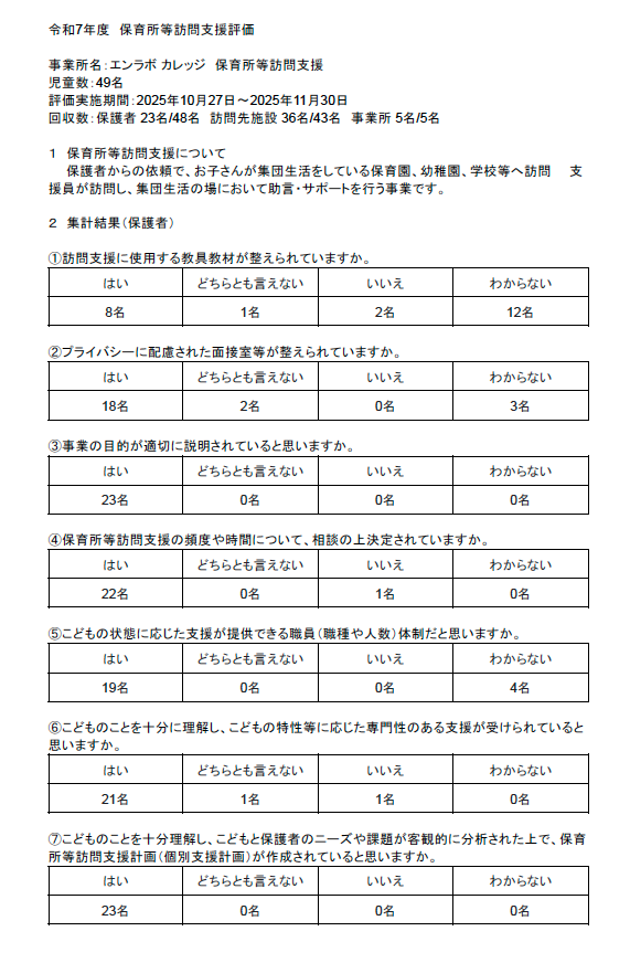
令和7年度 保育所等訪問支援評価について
エンラボカレッジでは保育所等訪問支援の質の向上を図るため、「保育所等訪問支援における評価制度」を導入し、「令和7年度 保育所等訪問支援評価」の結果をとりまとめましたので公表します。
アンケートにご協力いただいた保護者の皆様、訪問先の職員の皆様、貴重なご意見をありがとうございました。
これらを参考にし、今後の支援に生かしていきたいと思います。
【令和7年度 保育所等訪問支援評価はこちらをクリック】
